하메네이 차남 옹립과 쿠르드 대리전… 중동 확전 기로 속 선원 186명 억류 사태
페이지 정보

본문
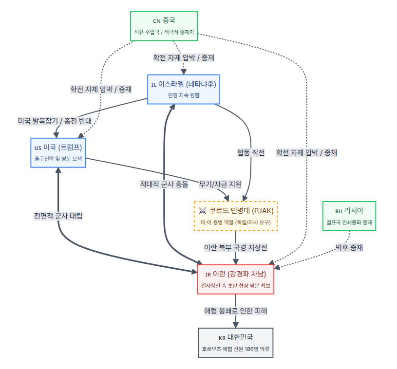
미국·이스라엘과 이란의 충돌이 격화되는 가운데, 이란의 차기 리더십 윤곽과 국제사회의 셈법이 복잡하게 얽히고 있다. 5일 방송된 ‘김어준의 겸손은힘들다 뉴스공장’에서는 김희교 광운대 교수, 제성훈 한국외대 교수, 이희수 성공회대 석좌교수가 출연해 중동 사태의 향방과 한반도에 미칠 파장을 심도 있게 분석했다.
1. 이란 내부 동향 및 차기 리더십: '강경파' 차남 옹립의 역설
이란 최고지도자 하메네이의 사망 이후, 차기 지도자로 혁명수비대의 막후 실세이자 강경파인 차남 모즈타바 하메네이가 유력한 것으로 알려졌다. 전문가들은 강경파의 득세가 겉으로는 확전을 의미하는 듯 보이지만, 이면에는 고도의 정치적 계산이 깔려 있다고 분석했다.
이희수 교수는 "미국과 협상에서 제재를 풀지 않으면 민생을 해결할 방법이 없는 상황"이라며, "아버지의 순교 후광을 업고 있는 데다 본인의 부인까지 잃은 직접적 피해자이기 때문에, 향후 '여기까지만 하고 협상하자'고 나섰을 때 내부에서 배신자 취급을 받지 않고 정당성과 권위를 가질 수 있는 유일한 인물"이라고 평가했다. 강경파 차남만이 훗날 대미 협상을 주도할 명분을 쥘 수 있다는 역설적인 상황이다.
2. 중동 지역 군사 충돌 및 전황: 쿠르드 민병대의 참전과 지상전
미국이 직접적인 지상군 투입을 꺼리는 가운데, 이란 북부 국경 지역에서 쿠르드 민병대(PJAK)가 지상전을 벌이고 있다는 정황이 뚜렷해지고 있다.
이 교수는 쿠르드 자치정부와 민병대는 입장이 전혀 다르다고 선을 그으며, "PJAK는 과거 미국과 함께 IS 궤멸에 나섰던 일등 공신으로 상당한 수준의 무장이 되어 있는 조직"이라고 설명했다. 이는 미국이 자치권이나 독립을 담보로 이들을 일종의 용병처럼 내세워 이란과의 대리전을 치르고 있을 가능성을 시사한다. 제성훈 교수는 트럼프 대통령이 명분을 찾아 전쟁을 끝내고 싶어 하지만 "이를 못 하게 이스라엘 네타냐후 총리가 막고 있을 것"이라며 전황의 교착 상태를 지적했다.
3. 국제사회의 대응 및 중재 움직임: '캐스팅 보터'로 떠오른 중국
전쟁의 수렁에 빠진 미국과 피해가 누적되는 이란 사이에서 중국이 적극적인 중재자로 부상하고 있다. 중국은 중동 원유에 대한 의존도가 극히 높고, 일대일로 인프라 투자가 집중되어 있어 확전을 막아야 할 절박한 이유가 있다.
김희교 교수는 "중국은 미국과 중동 전체 국가에 영향력을 미칠 수 있는 거의 유일한 국가"라며, "사우디, UAE, 이스라엘에 지속적으로 전화를 걸어 확전 자제를 요구하며 적극적인 중재에 나서고 있다"고 밝혔다. 이에 따라 다가오는 3월 30일 미·중 정상회담이 이번 사태의 가장 중요한 분수령이 될 전망이다.
4. 한국에 미치는 영향: 호르무즈 해협 선원 186명 억류 위기
중동 지역의 지정학적 위기는 당장 한국의 발등에 불이 떨어지는 결과로 이어졌다. 전황이 악화되면서 세계 원유의 핵심 물류 거점인 호르무즈 해협이 마비되었고, 이로 인해 한국 선원 186명의 발이 묶이는 초유의 사태가 발생했다.
이는 단순한 물류 차질을 넘어 국민의 생명과 안전이 직접적인 위협에 노출되었음을 의미한다. 또한, 중동발 유가 급등과 항공편 중단 등 경제적 파장 역시 국내 경제에 심각한 타격을 줄 것으로 우려된다.
5. 한국의 대응 방안: 외교력 총동원 및 다각적 채널 가동 시급
방송에서 제시된 지정학적 분석을 종합할 때, 한국 정부는 수동적인 관망에서 벗어나 발 빠른 대처에 나서야 한다. 무엇보다 억류된 186명 선원의 안전 확보를 최우선 과제로 삼고, 미국은 물론 이란과도 소통 가능한 외교 채널(중국 등 주변국 포함)을 총동원해 물밑 협상을 전개해야 한다.
아울러 3월 말로 예정된 미·중 정상회담 전후로 국제 정세가 급변할 수 있는 만큼, 에너지 수급 다변화 등 최악의 경제 시나리오에 대비하는 컨틴전시 플랜(비상계획) 가동이 시급한 시점이다.
- 이전글"수사권 꼼수 숨겨둔 반쪽짜리 입법"… 중수청·공소청 정부안 도마 위 26.03.05
- 다음글전재수 전 해수부장관 출판기념회 성료… "해양수도 부산·북극항로 개척 국가 균형발전 이끌 것“ 26.03.05
댓글목록
등록된 댓글이 없습니다.
